2022ÄêÖйú¼°¸÷µØÇøÉúÎïÖʹøÂ¯ÐÐÒµÏà¹ØÕþ²ß»ã×Ü
ƾ֤ÎÒ¹úµÄÉúÎïÖÊ×ÊÔ´Ìõ¼þ£¬£¬£¬Ê¹ÓÃÅ©ÁÖÊ£ÓàÎï×÷Ϊ¹øÂ¯È¼ÁÏʹÓÃÔò¾ßÓÐÇéÐÎÓѺᢿÉÒÔÔÙÉúµÄÌØµã£¬£¬£¬Ñо¿¹¤Òµ¹øÂ¯ÉúÎïÖÊȼÉÕÊÖÒÕ£¬£¬£¬¿ª±¬·¢ÎïÖÊȼÁϹøÂ¯£¬£¬£¬¶Ô½ÚԼͨÀýÄÜÔ´¡¢ÓÅ»¯ÎÒ¹úÄÜÔ´½á¹¹£¬£¬£¬¼õÇáÇéÐÎÎÛȾÓÐ×ÅÆð¾¢ÒâÒå¡£
¹ú¼Ò²ãÃæÏà¹ØÕþ²ß»ã×Ü
2021ÄêÎÒ¹úÕþ¸®Ðû²¼¡¶¹ØÓÚÒòµØÖÆÒË×öºÃ¿ÉÔÙÉúÄÜÔ´¹©Å¯ÊÂÇéµÄ֪ͨ¡·£¬£¬£¬ÆäÖÐÌáµ½ÒªÇóºÏÀíÉú³¤ÉúÎïÖÊÄܹ©Å¯£¬£¬£¬È·±£ÉúÎïÖʹøÂ¯´ï±êÅÅ·Å£¬£¬£¬ÃãÀøµÖ´ï³¬µÍÅÅ¡£×ÜÌåÀ´¿´£¬£¬£¬ÎÒ¹ú¶ÔÉúÎïÖʹøÂ¯¹¤Òµ³Ö´óÁ¦·ö³Ö̬¶È¡£
2018-2021Äê10ÔÂÉúÎïÖʹøÂ¯ÐÐÒµ¹ú¼ÒÏà¹ØÕþ²ß


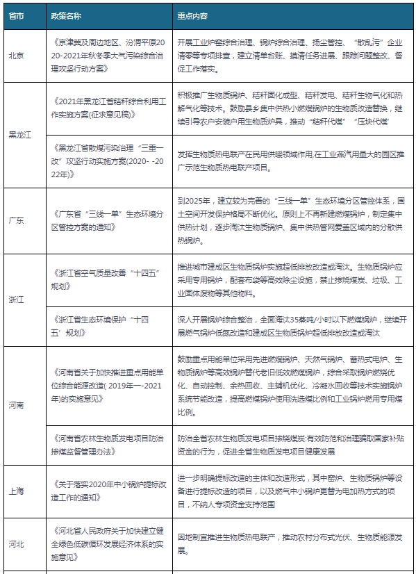
¸÷Ê¡ÊÐÏà¹ØÕþ²ß»ã×Ü
ÎÒ¹ú´ó²¿·ÖÊ¡ÊÐÔÚ2020-2021Äê¼ä³ǫ̈ÁËÉúÎïÖʹøÂ¯Ïà¹ØÕþ²ß£¬£¬£¬Ö÷ҪƫÏòÒÔÃãÀøÉý¼¶ÉúÎïÖʹøÂ¯ÊÖÒÕ£¬£¬£¬ÍƹãÉúÎïÖʹøÂ¯µÄÓ¦ÓÃÒÔ¼°¶ÔÉúÎïÖʹøÂ¯ÎÛȾÅŷŵÄÖÎÀí¡£ÈýµãΪÖ÷¡£È磺£º£º¡¶Õã½Ê¡Éú̬ÇéÐα£»£»£»¤“Ê®ËÄÎå”ÍýÏë¡·ÒªÇóÉîÈË¿ªÕ¹¹øÂ¯×ÛºÏÕûÖΣ¬£¬£¬ÖÜÈ«ïÔÌ35Õô¶Ö/СʱÒÔÏÂȼú¹øÂ¯£¬£¬£¬¼ÌÐø¿ªÕ¹È¼Æø¹øÂ¯µÍµªË¢Ðºͽ¨³ÉÇøÉúÎïÖʹøÂ¯³¬µÍÅÅ·ÅˢлòïÔÌ¡£



ÉÏһƪ£º£º£º6¶ÖÉúÎïÖʹøÂ¯±¾Ì帨»úÐͺŹæ¸ñ±í
ÏÂһƪ£º£º£ºÌìÏÂ×î´óµ¥ÌåÉúÎïÖÊ RNG ÈȵçÁª²úÏîĿͶ²ú-ÄÌÅ£·à±ãºÍ½Õ¸Ñ×÷ΪÖÊÁÏ
Ïà¹Ø×ÊѶ
- ÉúÎïÖÊ¿ÅÁ£¹øÂ¯£º£º£º½ÚÄÜ»·±£ÐÂÇ÷ÊÆ
- Ö£ÖݹøÂ¯³§£º£º£º2*75t/hÉúÎïÖÊÁ÷»¯´²·¢µç¹øÂ¯ÔËÐÐÓÅÒì
- CA88ÀûÆ÷³öÇÊ£¡£¡Ôö½øÉúÎïÖÊÄÜÇå½àȼÉÕÓë¶àԪʹÓÃ
- ÉúÎïÖÊÇå½àȡů´óÓпÉΪ¡ª¡ªCA88ÉúÎïÖʹøÂ¯ÖúÁ¦±±·½¹©ÈÈ
- ÉúÎïÖʹøÂ¯È¼ÁÏÏûºÄÁ¿ÅÌËã_ÉúÎïÖÊ¿ÅÁ£¹øÂ¯Ã¿Ð¡Ê±ÏûºÄ¼¸¶àȼÁÏ
- ÌìÏÂ×î´óµ¥ÌåÉúÎïÖÊ RNG ÈȵçÁª²úÏîĿͶ²ú-ÄÌÅ£·à±ãºÍ½Õ¸Ñ×÷ΪÖÊÁÏ
- 2022ÄêÖйú¼°¸÷µØÇøÉúÎïÖʹøÂ¯ÐÐÒµÏà¹ØÕþ²ß»ã×Ü
- 6¶ÖÉúÎïÖʹøÂ¯±¾Ì帨»úÐͺŹæ¸ñ±í
- Ö£ÖݹøÂ¯³§75T/H¸ßθßѹѻ·Áò»¯´²¹øÂ¯
- KT°åÉú²ú45¶ÖÉúÎïÖÊÕôÆû¹øÂ¯±¨¼ÛÔËÐÐÓöÈ







