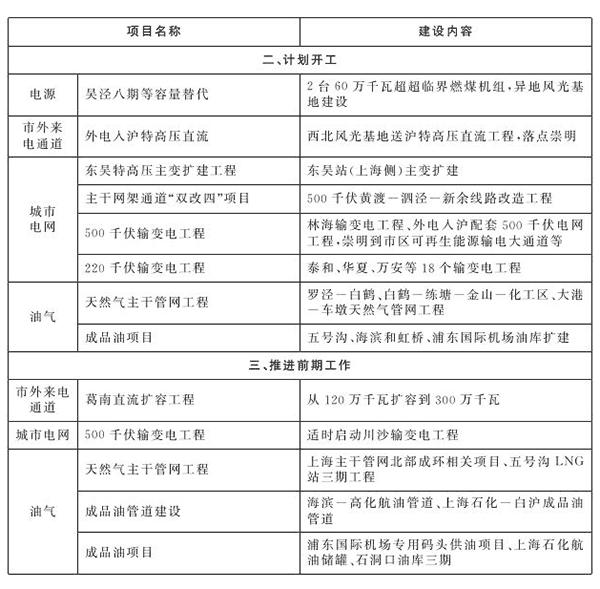
ÉϺ£ÊС°Ê®ËÄÎ塱֨µãÄÜÔ´½¨ÉèÏîÄ¿±í
ÈÕÆÚ£¬ÉϺ£ÊÐÕþ¸®ÈÕǰÐû²¼¡¶ÉϺ£ÊÐÄÜÔ´Éú³¤“Ê®ËÄÎå”ÍýÏë¡·£¬ËæÎÄÐû²¼ÁË¡¶ÉϺ£ÊГʮËÄÎå”ÖØµãÄÜÔ´½¨ÉèÏîÄ¿±í¡·£¬»ðµçÏîÄ¿ÕûÀíÈçÏ£º£º
Ïà¹ØÔĶÁ£º£ºÒ»Í¼¶Á¶®¡¶ÉϺ£ÊÐÄÜÔ´Éú³¤“Ê®ËÄÎå”ÍýÏë¡·
Ò»¡¢¡¢¡¢ÍýÏ뽨³É
1¡¢¡¢¡¢Ê¯¶´¿ÚÒ»³§µÈÈÝÁ¿Ìæ»»ÏîÄ¿(2̨65ÍòǧÍß³¬³¬ÁÙ½çȼú»ú×é)
2¡¢¡¢¡¢Íâ¸ßÇÅÒ»³§µÈÈÝÁ¿Ìæ»»ÏîÄ¿(2̨64ÍòǧÍß³¬³¬ÁÙ½çȼú»ú×é)
3¡¢¡¢¡¢ãÉÐз¢µç³§ÏîÄ¿(1̨ F¼¶ºÍ1̨ H ¼¶È¼Æø»ú×é)
4¡¢¡¢¡¢ÖØÐÍÈ¼ÆøÂÖ»úÊÔÑéµçÕ¾ÏîÄ¿(2̨ F¼¶È¼Æø»ú×é¡¢¡¢¡¢1̨ H ¼¶È¼Æø»ú×é)
5¡¢¡¢¡¢ÉϺ£Ê¯»¯×Ô±¸µç³§Çå½à»¯Ë¢ÐÂ(ú»úƾ֤²»Áè¼Ý2/3¹æÄ£µÈÈÝÁ¿Ìæ»»,ÆäÓàȼ »úµÈ·½Ê½Ìæ»»)
6¡¢¡¢¡¢Îâãþ30ÍòǧÍßú»úµÈÈÝÁ¿Ìæ»»(2̨60ÍòǧÍß³¬³¬ÁÙ½çȼú»ú×é)
7¡¢¡¢¡¢³¤Ð˵ºµç³§ÏîÄ¿(ƾ֤ÒÔÈȶ¨µçÔÔò½¨ÉèÈ¼Æø»ú×é)
8¡¢¡¢¡¢LNG Õ¾ÏßÀ©½¨ÏîÄ¿ÅäÌ×ȼ»ú(Ô¼160ÍòǧÍß)
9¡¢¡¢¡¢ÂþÑÜʽ×ÔÈ»Æø·¢µç(15ÍòǧÍß)


